Package jmri.jmrit.ussctc
Support for implementing USS CTC systems in JMRI.
These are intended to be connected together and initialized by Jython glue code. An example can be found in https:jmri.org/jython/ctc.
Related Documentation
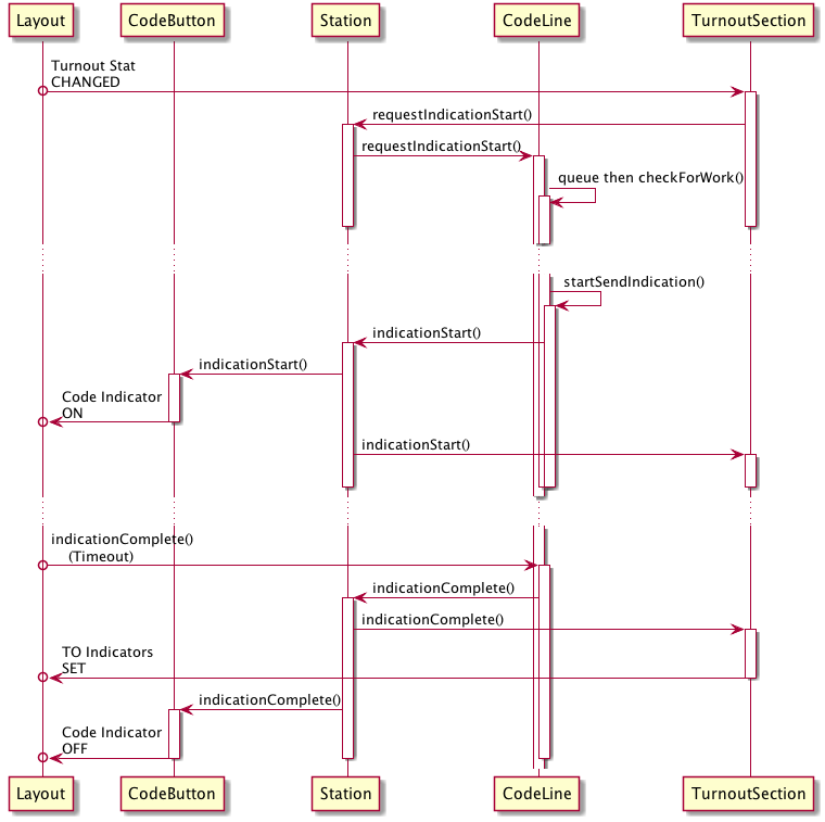
For overviews, tutorials, examples, guides, and tool documentation, please see: Sequence diagrams of how all this goes together:
These are intended to be connected together and initialized by Jython glue code. An example can be found in https:jmri.org/jython/ctc.
Some older tools also have *Panel, *Frame and *Action support classes, and are implemented and persisted via Routes and Logix. This approach didn't scale well enough, so is no longer being used in favor of the Jython approach.
- See Also:
jmri.managers,jmri.implementation
-
Interface Summary Interface Description Bell Interface defining operations for a CTC machine bell.CentralSection<To extends java.lang.Enum<To>,From extends java.lang.Enum<From>> A Section is the base type for the pieces that make up and are referenced by aStation.Constants Define common constants for the ussctc package.FieldSection<To extends java.lang.Enum<To>,From extends java.lang.Enum<From>> A Section is the base type for the pieces that make up and are referenced by aStation.Lock A Lock is the base interface for implementations that check layout conditions.Section<To extends java.lang.Enum<To>,From extends java.lang.Enum<From>> A Section is the base type for the pieces that make up and are referenced by aStation. -
Class Summary Class Description BasePanel Refactored common routines and data for the GUI panels in this package.Bundle Provides standard access for resource bundles in a package.CodeButton Drive the interactions of a code button and code light on the panel.CodeLine Drive the code line communications on a USS CTC panel.CombinedLock Combines multiple locks into one with an AND operation.ComputerBell Derive a CTC machine bell from the computer's speakersFollower Provide bean-like access to the collection of Logix, Routes, Memories, etc that make up a Follower.FollowerAction JmriJFrameAction to create and register a FollowerFrame objectFollowerFrame User interface frame for creating and editing "Follower" logic on USS CTC machines.FollowerPanel User interface frame for creating and editing "Follower" logic on USS CTC machines.LockLogger Manages user-level logging information from Locks and Lock-like functions.MaintainerCallSection Drive a single Maintainer Call section on a USS CTC panel.OccupancyLock Lock if any of a list of sensors isn't INACTIVE.OsIndicator Provide bean-like access to the collection of Logix, Routes, Memories, etc that make up a OsIndicator.OsIndicatorAction Swing action to create and register a OsIndicatorFrame objectOsIndicatorFrame User interface frame for creating and editing "OS Indicator" logic on USS CTC machines.OsIndicatorPanel User interface frame for creating and editing "OS Indicator" logic on USS CTC machines.PhysicalBell Derive a CTC machine bell via a Turnout output.RouteLock Lock if any of the SignalHeads controlling traffic over a turnout are not at stop.SignalHeadSection Drive a signal section on a USS CTC panel.Station<To extends java.lang.Enum<To>,From extends java.lang.Enum<From>> A Station represents a specific codeline field station.TimeLock Lock if any of the SignalHeadSections controlling traffic are running time.ToolsMenu Create a "Tools" menu containing the USS CTC toolsTrackCircuitSection Drive a single Track Circuit section on a USS CTC panel.TrafficLock Implements a traffic lock.TrafficRelay Models a traffic relay.TurnoutLock Lock if a turnout isn't in the desired state.TurnoutSection Drive a single Turnout section on a USS CTC panel.TurnoutSection.TurnoutCentralSection VetoedBell Derive a CTC machine bell via a Turnout output. -
Enum Summary Enum Description CodeGroupNoBits Define codes for a no-bit field.CodeGroupOneBit Define codes for a one-bit field.CodeGroupThreeBits Define codes for a three-bit field.CodeGroupTwoBits Define codes for a two-bit field.Lock.Valid SignalHeadSection.Machine TrafficRelay.State TurnoutSection.TurnoutCentralSection.State